5月16日,鹽城市發展和改革委員會發布《關于開展2025年鹽城市新能源產業融合集群發展試點專項資金項目申報工作的通知》。
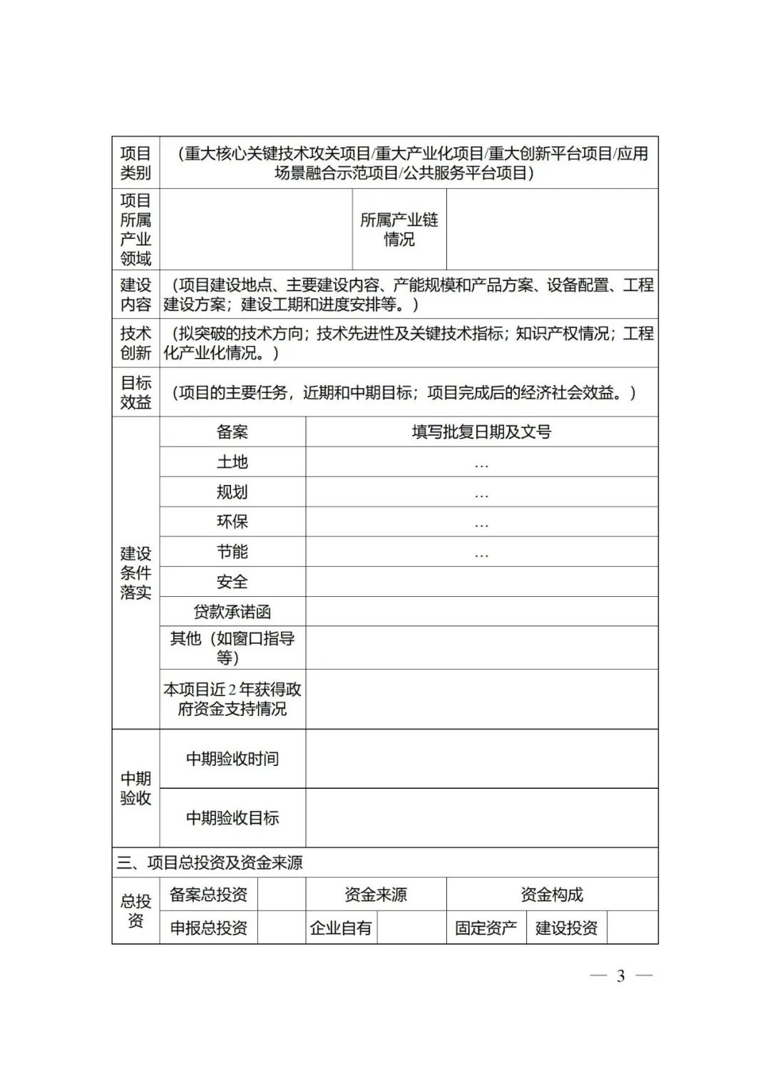
文件指出,支持范圍為符合國家和江蘇省產業政策,圍繞《鹽城市新能源產業融合集群示范實施方案》確定重點培育發展的風電、光伏、氫能、儲能等產業鏈,支持重大核心關鍵技術攻關項目、重大產業化項目、重大創新平臺項目、應用場景融合示范項目以及公共服務平臺項目。
申報條件中要求,重大核心關鍵技術攻關項目、重大產業化項目和應用場景融合示范項目總投資原則上不低于1億元,重大創新平臺項目和公共服務平臺項目總投資原則上不低于2000萬元。
項目需在鹽城市內實施,具備相關建設條件,原則上已開工建設。
全文如下:
關于開展2025年鹽城市新能源產業融合集群發展試點專項資金項目申報工作的通知
各縣(市、區)發改委(經發局),財政局:
為做好2025年鹽城市新能源產業融合集群發展試點專項資金項目申報工作,根據《鹽城市新能源產業融合集群發展試點專項資金管理辦法》(鹽財建〔2024〕1號)等文件精神,現將有關事項通知如下。
一、支持范圍
符合國家和我省產業政策,圍繞《鹽城市新能源產業融合集群示范實施方案》確定重點培育發展的風電、光伏、氫能、儲能等產業鏈,支持重大核心關鍵技術攻關項目、重大產業化項目、重大創新平臺項目、應用場景融合示范項目以及公共服務平臺項目。
二、申報條件
(一)項目承擔單位須是鹽城市內注冊的獨立企、事業法人。
(二)項目須符合本通知明確的重點支持領域和方向。
(三)項目建設方案科學可行。建設目標明確,建設進度安排和建設期限科學合理,項目實施后能夠較快帶動形成相應的產業集聚,完善產業鏈配套,推動我市新能源產業融合集群發展。
(四)重大核心關鍵技術攻關項目、重大產業化項目和應用場景融合示范項目總投資原則上不低于1億元,重大創新平臺項目和公共服務平臺項目總投資原則上不低于2000萬元。
(五)項目需在鹽城市內實施,具備相關建設條件,原則上已開工建設。
三、相關要求
(一)各縣(市、區)發展改革部門會同財政部門統一組織開展本地區內項目申報工作。
(二)項目承擔單位有在建未驗收省級戰略性新興產業項目的、在近3年內有嚴重失信行為的,均不列入本次申報范圍。
(三)項目承擔單位承擔項目申報、建設、管理主體責任,確保項目真實性,按要求編制項目資金申請報告(承擔國家核心技術攻關、創新平臺的項目以及納入《江蘇省沿海地區新型儲能項目發展實施方案》應用場景融合示范項目,提供相關佐證材料或可研報告),認真落實項目建設資金、土地、環評、節能評估等相關建設條件,并按承諾的目標、任務、時限及實施方案組織項目建設;各縣(市、區)發展改革部門承擔項目組織申報推薦的主體責任,認真做好項目組織和核備等工作,對所推薦項目要進行現場考察和形式審查,確保真實性,嚴把質量關。
(四)本次項目采用競爭擇優的方式予以支持,對各項目承擔單位根據項目具體情況給予資金補助。
四、其他事項
(一)具備條件的企業將項目申報材料按照要求格式裝訂成冊,提交至縣(市、區)發展改革部門,縣(市、區)發展改革部門會同財政部門對申報單位的申報條件、項目申報材料及相關附件原件等進行初審,核實項目建設進度情況,并于2025年5月20日(星期二)下班前將附項目匯總表的正式申報文件行文上報,項目申報材料提交至鹽城市發改委高技處(鹽城市行政中心542室)。
(二)項目承擔單位編制的項目資金申請報告書及附件5份(附光盤電子版,包含Word、Excel等可編輯版本和PDF版。PDF版需依據順序要求將相關材料制作成一個PDF文件),項目資金申請報告書及附件材料請按封面、項目申報表、信用承諾書、項目資金申請報告正文、相關附件順序裝訂。
請各縣(市、區)發展改革部門、財政部門高度重視專項資金申報組織工作,加大政策宣傳力度,讓企業及時知曉有關信息并做好咨詢服務工作,認真對照通知要求,做好項目申報。
特此通知。
附件:1﹒項目匯總表
2﹒項目申報表
3﹒財政專項資金項目申報信用承諾書
4﹒項目資金申請報告編制要點
5﹒編制項目申報書第三方機構使用情況表
鹽城市發展和改革委員會
鹽城市財政局
2025年5月16日









