近日,安徽省工業和信息化廳發布關于公開征求《安徽省制造業中試平臺建設實施方案(2025-2027年)(征求意見稿)》意見的公告。
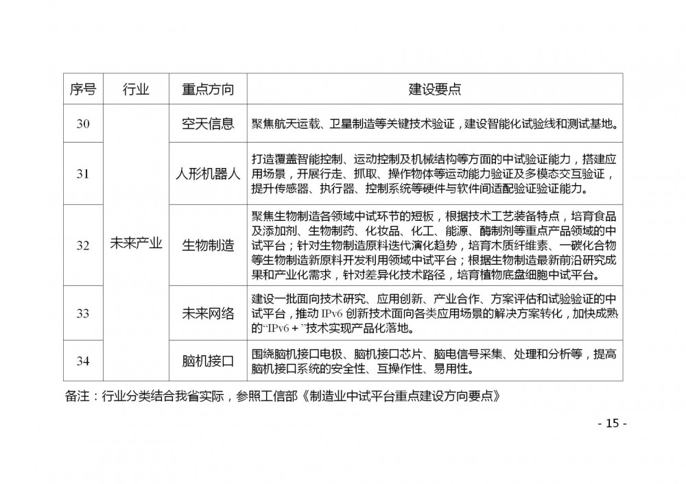
文件指出,新能源。圍繞先進光伏、新型儲能、氫氨能等重點領域,聚焦鈣鈦礦及疊層電池、光伏建筑一體化、高效電解制氫、低溫低壓氫氨醇轉化等關鍵技術突破,建設若干具有行業引領性的中試平臺,開展關鍵材料性能優化、核心部件可靠性驗證及系統集成工藝放大測試,加快推進長壽命儲能系統、高密度氫能儲運裝備等技術的工程化驗證與產業化應用。
政策如下:
關于公開征求《安徽省制造業中試平臺建設實施方案(2025-2027年)(征求意見稿)》意見的公告
為加快推進制造業中試平臺建設,增強中試服務供給能力,提高科技成果轉化水平,支撐我省重點產業高質量發展,我廳研究起草了《安徽省制造業中試平臺建設實施方案(2025-2027年)(征求意見稿)》(見附件),現向社會公開征求意見。由于工作任務較為緊迫,征求意見時間為2025年7月28日至8月8日,如有意見建議,請按時反饋。
聯系電話:0551-62871819,郵箱:sunkai@ahjxw.gov.cn。
附件:
1. 安徽省制造業中試平臺建設實施方案(2025-2027年)(征求意見稿).doc
2. 征求意見反饋信息表.doc
安徽省工業和信息化廳
2025年7月25日















