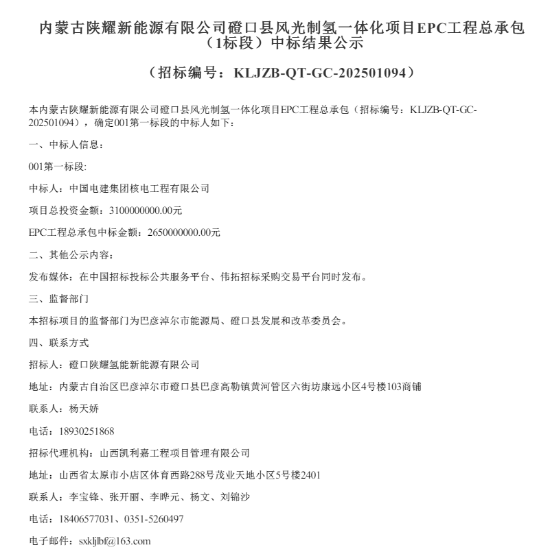
8月29日,內蒙古陜耀新能源有限公司磴口縣風光制氫一體化項目EPC工程總承包(1標段)中標結果公示。中標人為中國電建集團核電工程有限公司,項目總投資金額3100000000.00元,EPC工程總承包中標金額:2650000000.00元。

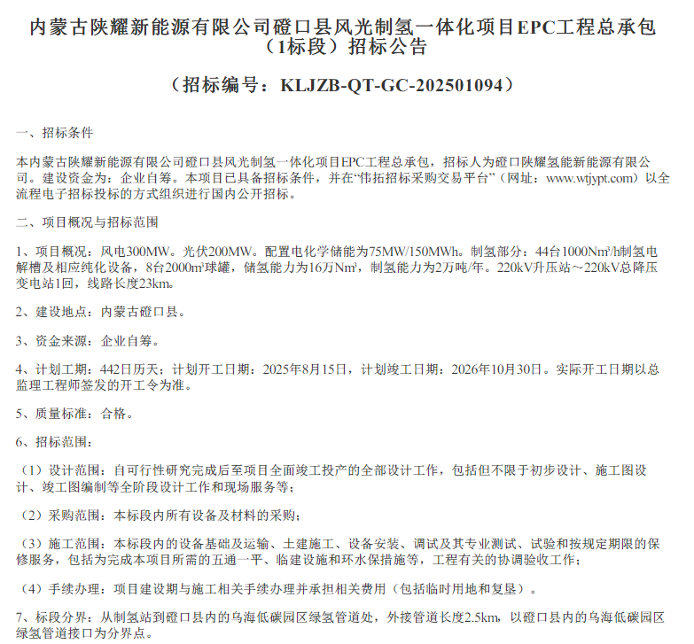
據招標文件顯示,該項目風電300MW。光伏200MW。配置電化學儲能為75MW/150MWh。制氫部分:44臺1000Nm3/h制氫電解槽及相應純化設備,8臺2000m3球罐,儲氫能力為16萬Nm3,制氫能力為2萬噸/年。220kV升壓站~220kV總降壓變電站1回,線路長度23km。
招標范圍:
(1)設計范圍:自可行性研究完成后至項目全面竣工投產的全部設計工作,包括但不限于初步設計、施工圖設計、竣工圖編制等全階段設計工作和現場服務等;
(2)采購范圍:本標段內所有設備及材料的采購;
(3)施工范圍:本標段內的設備基礎及運輸、土建施工、設備安裝、調試及其專業測試、試驗和按規定期限的保修服務,包括為完成本項目所需的五通一平、臨建設施和環水保措施等,工程有關的協調驗收工作;
(4)手續辦理:項目建設期與施工相關手續辦理并承擔相關費用(包括臨時用地和復墾)。
